このページではjavascriptを使用しています。JavaScriptが無効なため一部の機能が動作しません。
動作させるためにはJavaScriptを有効にしてください。またはブラウザの機能をご利用ください。

スマートフォンサイトへ移動

三重県議会 > 県議会の活動 > 本会議 > 議員提出条例 > 三重県公益認定等審議会及び県が所管する公益信託に関する条例及び県の出資法人への関わり方の基本的事項を定める条例の一部を改正する条例案 骨子

三重県公益認定等審議会及び県が所管する公益信託に関する条例及び県の出資法人への関わり方の基本的事項を定める条例の一部を改正する条例案 骨子

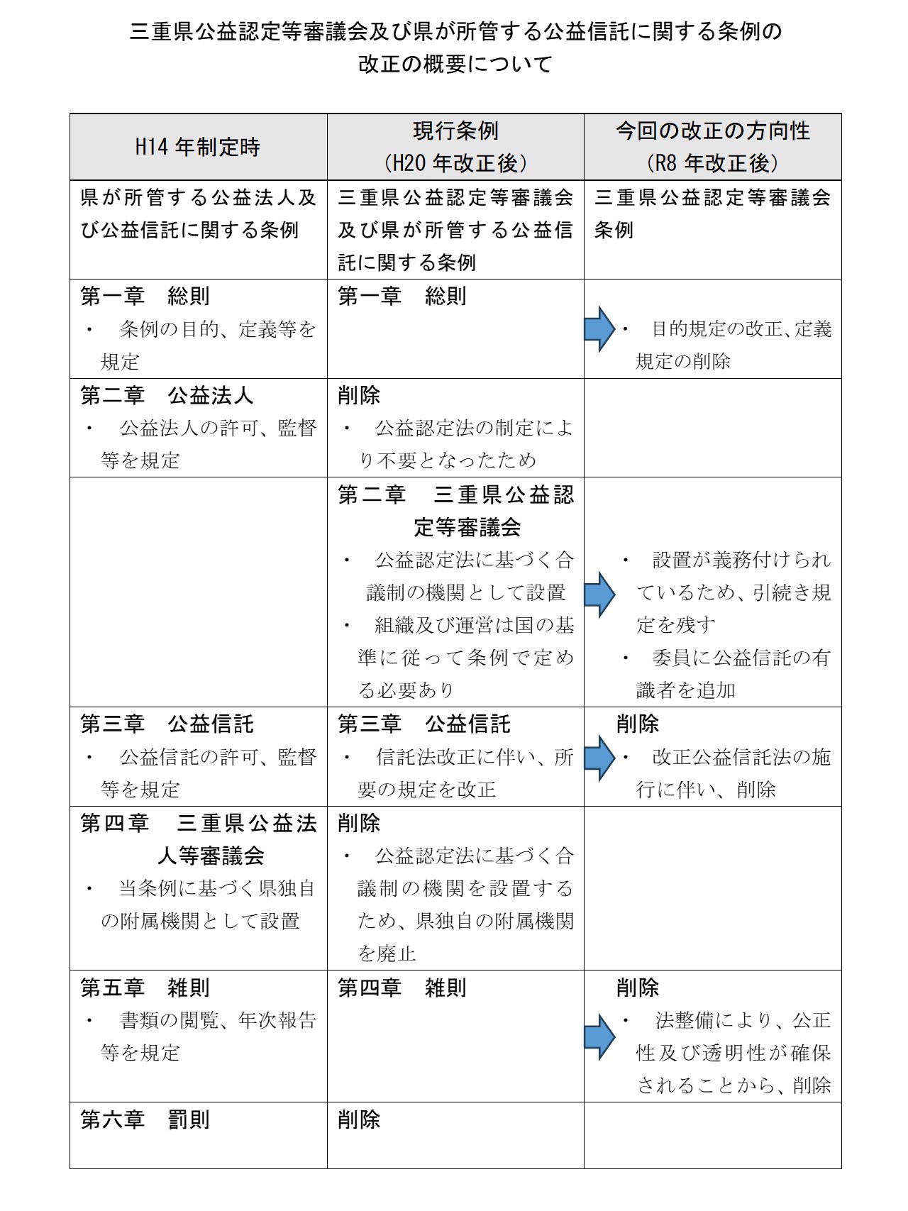
1 概要

・ 公益信託に関する法律の施行等により、公益信託の許可、監督等に関する規定が整備されるとともに、その透明性及び公正性が確保されることから、三重県公益認定等審議会及び県が所管する公益信託に関する条例において、設置が義務付けられている三重県公益認定等審議会(以下「審議会」)の組織及び運営に関する規定以外の規定を削るほか所要の改正を行う。
 

2 改正内容

⑴ 三重県公益認定等審議会及び県が所管する公益信託に関する条例の一部改正

ア 題名
・ 題名を「三重県公益認定等審議会条例」に改める。
イ 三重県公益認定等審議会
・ 審議会が公益信託に係る事項を処理することとなるため、委員に「公益信託に係る活動に関して優れた識見を有する者」を加える。
ウ 公益信託に係る許可等の手続
・ 公益信託に関する法律の施行に伴い、これらの規定(第三章)を削る。
エ 書類の閲覧等及び年次報告
・ 法整備により、公益法人及び公益信託についての透明性及び公正性が十分に確保されることから、これらの規定(第四章)を削る。
オ その他
・ 所要の規定の整理を行う。(章区分の削除、目的規定(第一条)の改正、定義規定(第二条)の削除など)
 

⑵ 県の出資法人への関わり方の基本的事項を定める条例の一部改正

・ 公益信託に関する法律の施行に伴い、引用する法律名及び条番号を改める。(第10条第2項関係)
 

⑶ 附則

ア 施行期日
・ 令和8年4月1日(公益信託に関する法律の施行日)から施行する。
イ 経過措置
・ この条例の施行に伴う経過措置を設ける。
 

三重県公益認定等審議会及び県が所管する公益信託に関する条例の改正の概要について

ページID:000308386
ページの先頭へ