1.動画視聴について
以下のリンクから、動画等をご確認ください。
〇 あいさつ及び本セミナーについて(約11分) [環境生活部 廃棄物対策局 廃棄物監視・指導課] ・動画 https://www.pref.mie.lg.jp/MOVIE/l1000200369.htm ・資料 こちら(クリックしてください) |
講義① 建設業法と建設リサイクル法で求められること [県土整備部 建設業課] ・資料 こちら(クリックしてください) ※動画の掲載は終了しました。 |
講義② アスベスト規制の概要について(約17分) [環境生活部 大気・水環境課] ・動画 https://www.pref.mie.lg.jp/MOVIE/l1000200367.htm ・資料 こちら(クリックしてください) |
講義③ 廃棄物処理法違反事例と産廃条例の手続きについて(約15分) [環境生活部 廃棄物対策局 廃棄物監視・指導課] ・動画 https://www.pref.mie.lg.jp/MOVIE/l1000200366.htm ・資料 こちら(クリックしてください) |
※講義④「建設業法違反や廃棄物処理法違反について」[警察本部 生活安全部 生活環境課]
については、会場でのみの講義とし、動画配信は行っておりません。
2.アンケートについて
アンケートの概要については、次のとおりです。

・グラフについては、こちら(クリックしてください)。
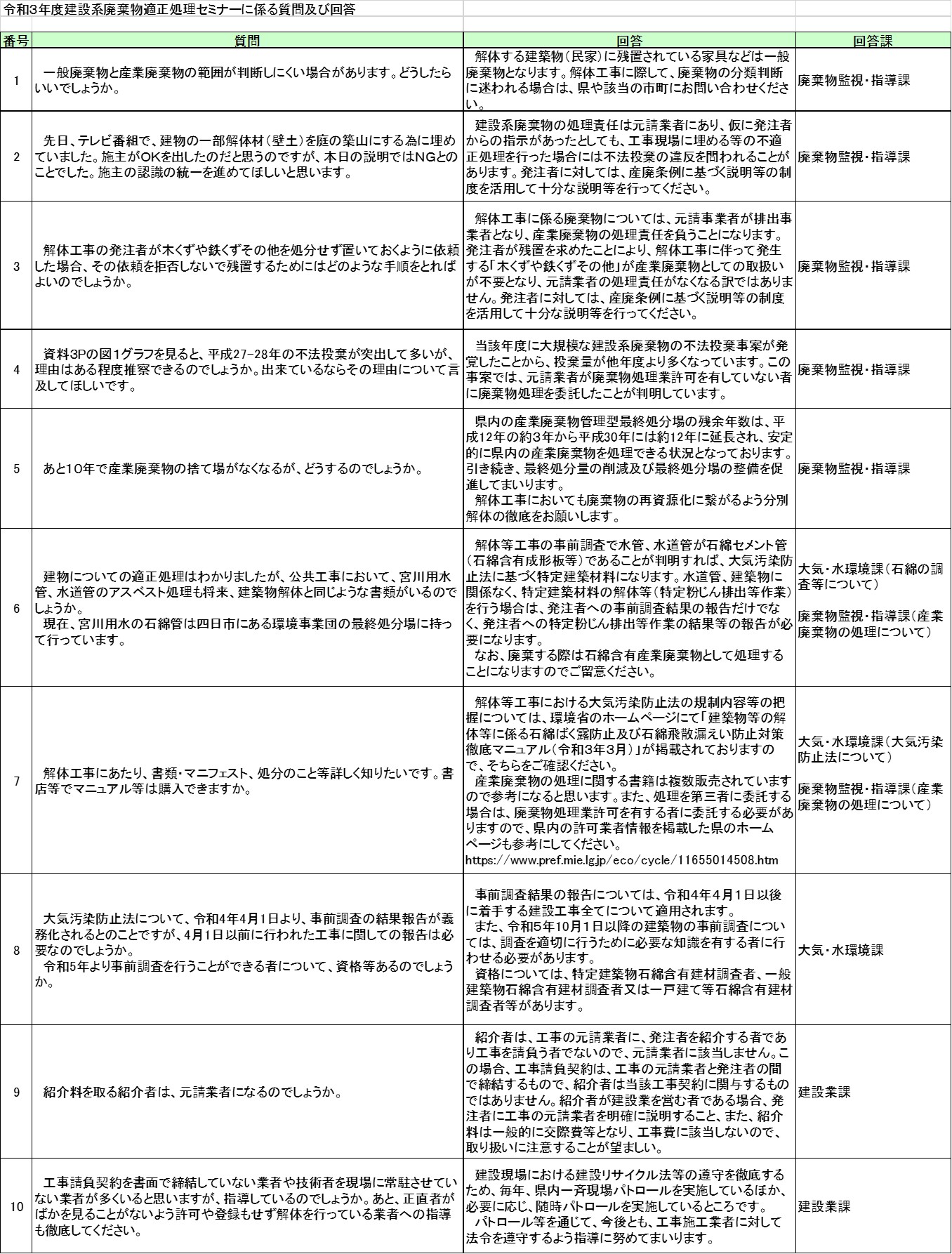
3.質問及び回答について
いただいた質問及び回答については、次のとおりです。

■ 参考:令和3年度 開催案内チラシ
