現在位置:
  1. トップページ >
  2. 県政・お知らせ情報 >
  3. みえDATABOX(三重の統計) >
  4. 主要経済指標 >
  5. 産業連関表 >
  6.  平成23年(2011年)三重県内外2地域間産業連関表を公表いたします
担当所属:
  1.  県庁の組織一覧  >
  2. 政策企画部  >
  3. 統計課  >
  4.  分析・情報班 
  • facebook
  • facebook share
  • twitter
  • google plus
  • line
平成30年11月01日

平成23年(2011年)三重県内外2地域間産業連関表を公表いたします

 平成23年(2011年)三重県内外2地域間産業連関表を公表いたします。また同表からみた本県経済の特徴は以下のとおりです。

1.平成23年(2011年)三重県内外2地域間産業連関表について
 この三重県内外2地域間産業連関表は、平成23年の1年間(暦年)において、三重県と三重県外(三重県を除く46都道府県)の2地域で行われた財・サービスの産業間取引を統計表としてまとめたものです。
 平成23年については県内地域の取引をまとめた三重県産業連関表を平成28年11月に公表しておりますが、この度、それをもとに前回(平成17年)に引き続き三重県内外2地域間産業連関表を作成するものです。
 この三重県内外2地域間産業連関表の利用によって、三重県の経済・産業構造の実態や県内産業と県外産業の取引関係が明らかになり、三重県と三重県外の地域間相互の経済波及効果の測定が可能となります。

2.平成23年(2011年)三重県内外2地域間産業連関表からみた本県経済の特徴

平成23年三重県内外2地域間産業連関表からみた本県経済における県内産業と県外産業との取引関係に関する各種データとしては

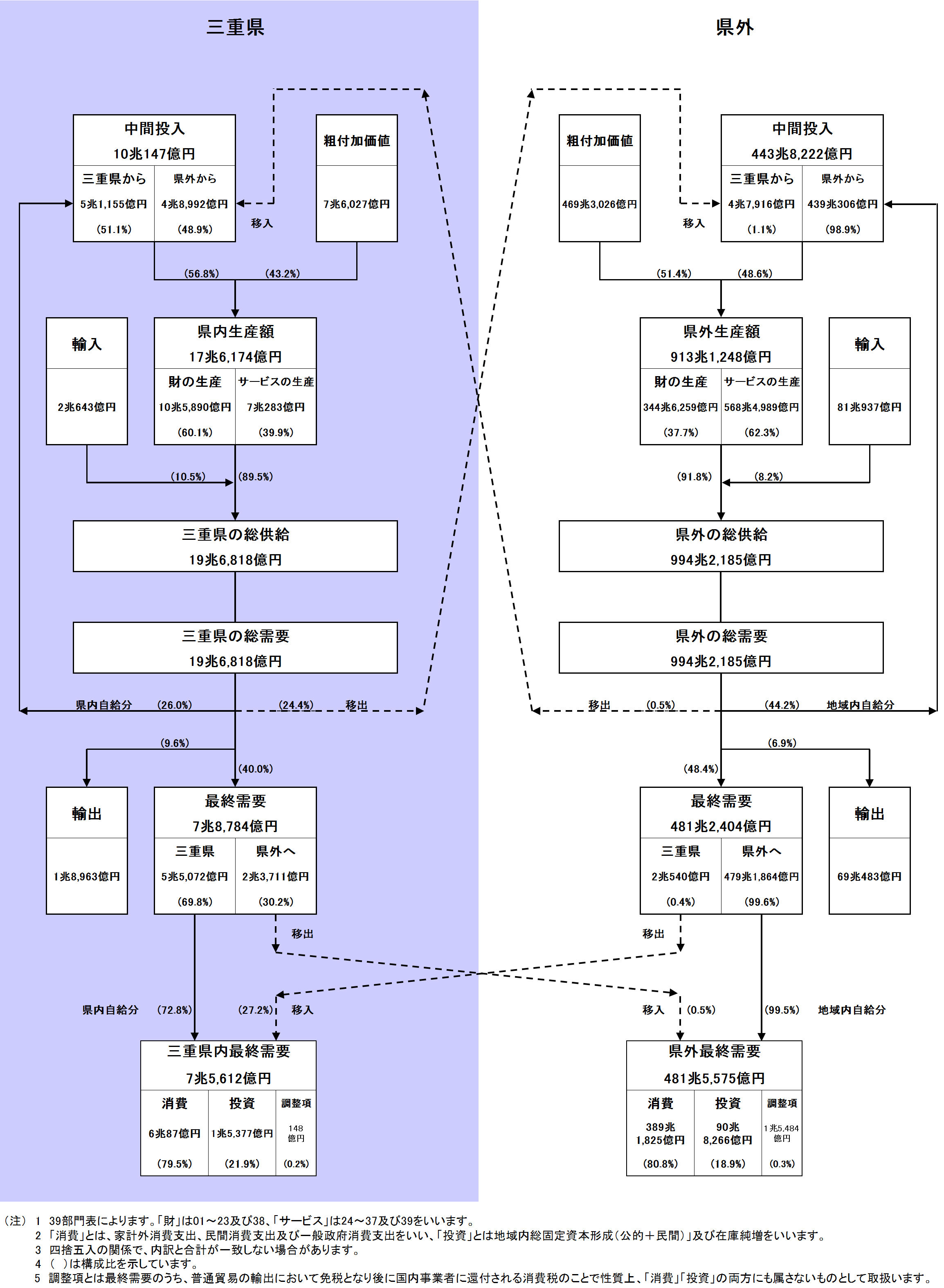
(1)各産業が財・サービスの生産に用いた原材料や燃料等の費用の構成
県内生産額17兆6,174億円のうち、
①県内から購入    5兆1,155億円(県内生産額の29.0%(前回 27.3%))
②県外から購入(移入) 4兆8,992億円( 同    27.8%( 同 28.7%))
③粗付加価値     7兆6,027億円( 同    43.2%( 同 44.0%))

(2)各産業が生産した財・サービス(輸入を含む)の販売先の構成
県内生産額17兆6,174億円のうち、
①中間需要として県内へ販売    5兆1,155億円(県の総需要の 26.0%(前回 24.8%))
②中間需要として県外へ販売(移出) 4兆7,916億円(  同    24.4%( 同 23.3%))
③最終需要として県内へ販売    5兆5,072億円(  同    28.0%( 同 28.9%))
④最終需要として県外へ販売(移出) 2兆3,711億円(  同    12.0%( 同 13.5%))
⑤輸出              1兆8,963億円(  同     9.6%( 同  9.5%))
⑥輸入              2兆 643億円
(県の総需要は①、②、③、④及び⑤の合計 19兆6,818億円)

となりました。

 これらデータについて既に公表している他県の状況等と比較すると、本県においては財・サービスの生産に用いる原材料、燃料などは本県内よりも他県から購入(移入)する傾向が強い。その一方で、本県内で生産した財・サービスの販売も本県内よりも他県及び海外といった他地域へ販売(移輸出)する傾向が強く本県の経済は加工貿易的な特徴がみられます。
 また県内で生産した財の販売も、消費に用いられる完成品などの最終需要財よりも生産に用いられる原材料や部品などの中間需要財が多い傾向にあり、他県や海外における最終需要財の製造拠点にそれら中間需要財を供給するサプライチェーンの一角を担っている特徴がみられました。

詳しい情報はインターネットホームページでご覧いただけます。
みえDataBox http://www.pref.mie.lg.jp/DATABOX/64109002729.htm

表1 平成23年(2011年)三重県内外2地域間産業連関表

図1 平成23年(2011年)三重県内外2地域間産業連関表から見た財・サービスの流れ

関連資料

  • 平成23年三重県内外2地域間産業連関表(概要)(PDF(549KB))

本ページに関する問い合わせ先

三重県 政策企画部 統計課 分析・情報班 〒514-0004 
津市栄町1丁目954(栄町庁舎2階)
電話番号:059-224-3051 
ファクス番号:059-224-2046 
メールアドレス:tokei@pref.mie.lg.jp 

より良いウェブサイトにするためにみなさまのご意見をお聞かせください

ページID:000219596